| 日付 | タイトル | コメント | |
|---|---|---|---|
| 23/01/04 | ![]() |
CO2モニタ | MH-Z19Cを使ったCO2モニタを作成 |
| 22/12/08 | ![]() |
真空管アンプ-2 | 真空管アンプ・キット 「TU-8200R」 |
| 22/07/03 | ![]() |
aitendo M3232 | aitendo M3232の発熱対策 |
| 22/02/13 | ![]() |
水分センサ | 植木鉢の管理のため 水分センサと温度センサ(1ワイヤ)を読み取り |
| 21/11/03 | ![]() |
オシロ購入 | Keysight DSOX1204Gを購入 |
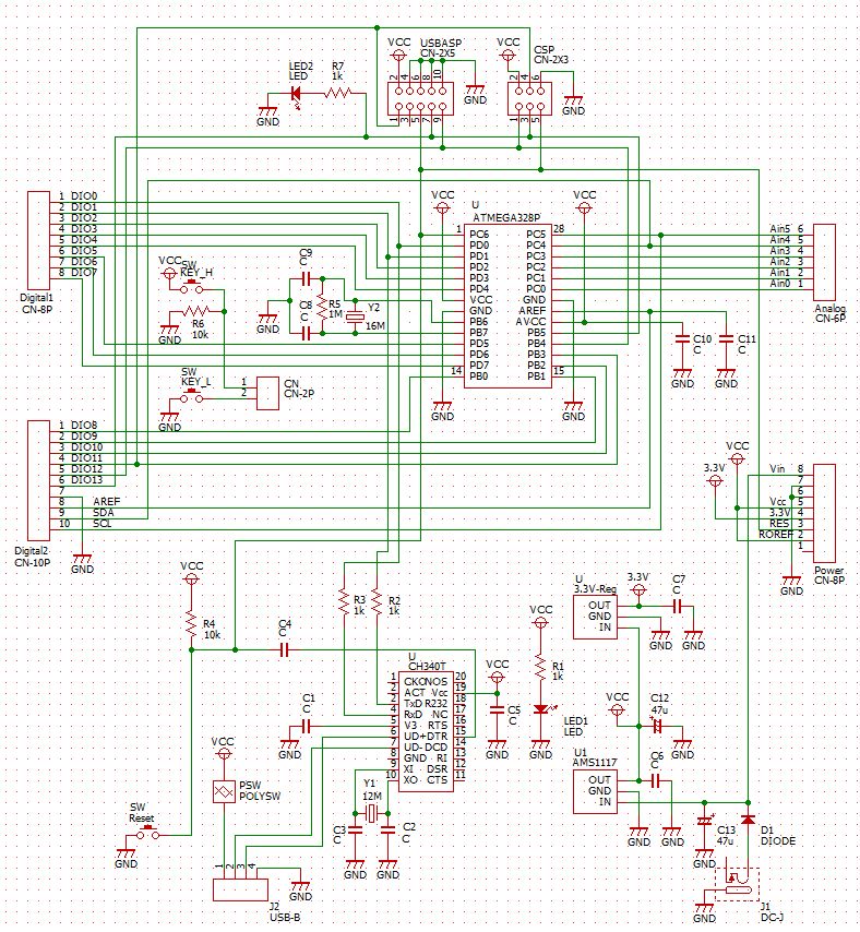
| 21/02/27 | ![]() |
SSRコントローラ | ATmega328Pを使って SSRのサイクル制御 |
| 21/01/23 | ![]() |
arduino ISP ライタ | Pythonを使って avrdudeに引数を受渡し |
| 21/01/01 | ![]() |
Arduino Nano互換機(LGT8F328P) | Arduino Nano互換機(LGT8F328P)の動作を確認 |
| 20/09/21 | 安定化電源 LW-3010E | DC30V出力の安定化電源を購入 |
|
| 20/05/16 | obo Stick | 8MHz化したArduinoで、aitendoのLEDスティック(K-SHK16LED)を制御 |
|
| 20/05/02 | ![]() |
Arduino 8MHz化 | Arduinoを 内臓の8MHzオシレータで動作 |
| 20/04/11 | LEDバッジ | Shigezoneで売っていたLEDバッジを購入 |
|
| 19/09/01 | ![]() |
USBコネクタ付き電池Box | 秋月電子で売っている USBコネクタ付き 単3×4電池Boxの基板を解析 |
| 19/06/15 | 温度センサ接続 | Arduinoに温度センサを接続 |
|
| 19/03/14 | ![]() |
M5スタック 購入 | ESP32を使ったマイコンモジュール「M5Stack FIRE」を購入 |
| 18/09/08 | ![]() |
ブートローダ書込みシールドの作成 | ATmega328にブートローダを書き込む基板を作成 |
| 18/04/09 | びんぼうでいいの | 今更ながら Arduino互換の「びんぼうでいいの」を購入 びんぼうでいいの 回路図(間違いがあるかもしれないので 注意願います) |
|
| 18/01/20 | ハイレゾ対応DAコンバータ基板「B3D-A4490」 | BeagleBorn BlackにDAコンバータを接続 | |
| 17/08/29 | ![]() |
バイク用ナビ「MCN43Si」 | MCN43Siの地図更新 |
| 16/03/01 | ![]() |
Androidタブレット 購入 | Xperia Z4 Tablet |
| 15/12/13 | 大人の科学「トルネード加湿器」 | 「トルネード加湿器」を組み立て | |
| 15/10/31 | Pebble Time Steel | スマートウォッチ 「Pebble」を購入 | |
| 15/09/11 | ![]() |
aitendoの小型プラケースの資料 | 購入したプラケースの内寸をメモ |
| 15/02/18 | ユピテル 「50-H7」修理 | 電源が入らない無線機の内部を確認 | |
| 14/11/29 | ![]() |
OBDUアダプタ購入 | 車のCANから各種情報を取り込める OBDUアダプタを購入 |
| 14/02/09 | LED(発光ダイオード)の点灯回路 | 抵抗を使った簡単なLED点灯回路 | |
| 13/12/27 | Beable Bone Black | 近頃 Linuxが動くマイコンボードとして「Raspberry Pi」の人気が高いようですが、Raspberry Piより高性能(高クロック)を謳っている「Beagle Bone Black」を購入しました。 周辺部品が揃っていないので まだ電源も入れていませんが、どんな事が出来るのか 楽しみです。 |
|
| 13/06/28 | ![]() |
Astroburn Lite | Windows7付属のROXIO製ライティングソフトがあまりに落ちるので、フリーのライティングソフト「Astroburn Lite」を使ってみました。 それまで 頻繁に「エクスプローラが動作を停止しました」と出て DVD-Rへの書込みに2〜3時間かかっていたものが、30分もかからずに終わりました。 ROXIOのライタに不満がある場合は ぜひ試してみて下さい。 |
| 12/05/12 | オーディオミキサの制作 | バイクにナビを付けたので、無線機と共存できるようオーディオミキサを制作 12/06/30 ナビ音声のノイズ対策として、入力をトランスで絶縁 |
|
| 11/07/16 | バーテックス・スタンダード VX-7 | バイクに搭載している無線機の電源強化 | |
| 11/03/27 | ![]() |
ガイガー・カウンタ | 昔作成した 秋月キットの「ガイガー・カウンタ」を発掘してきました。 |
| 11/03/05 | ![]() |
Windows7 ガジェット | CPUメータ |
| 11/01/11 | ![]() |
総務省 電子申請 | アマチュア無線局の局免の更新時期になったので、電子申請にチャレンジ |
| 10/06/12 | ![]() |
64bit OS | PCを入れ替えた際、Windows7(64bit)を購入しました |
| 10/04/03 | ![]() |
オシロスコープ・キット | 秋月電子で販売している「LCDオシロキット」を購入しました |
| 09/02/26 | ゑれきてる | 大人の科学の付録「エレキテル」を作成 | |
| 07/10/15 | ![]() |
Irfan Viewの使い方 | ちょっとした加工も出来る 画像ビューア「Irfan View」の使い方の説明 |
| 07/07/24 | ![]() |
Bフレッツ | ADSLからBフレッツに切り替えました |
| 07/01/06 | ![]() |
Giga St v4(その2) | Giga St v4をケースに組込み |
| 06/12/03 | ![]() |
Giga St v4 | トラッキングジェネレータ付スペアナアダプターGiga St v4を組立て |
| 06/02/24 | ![]() |
PCメモリ一覧 | PCで使われている(使われていた)メモリモジュール一覧 |
| 05/11/06 | ![]() |
PSoCの穴 | サイプレスのPSoC使用記 |
| 05/10/01 | ![]() |
UPS | 秋月電子で販売しているUPSを購入 |
| 04/09/20 | コネクタ・ピン配置 | PCで標準的に使用されているコネクタのピン配置 | |
| 04/02/29 | ![]() |
WebPicTable ver0.01 (注:Windowsの実行ファイルです) |
まるあのホームページで多用している表に画像を貼り付けたhtmlファイルを作成するプログラムです。 表示する画像ファイルを選択するだけで、表に縮小画像を貼り付け 縮小画像をクリックすると画像ファイルを表示する事が出来ます。 注意点: 1、htmlファイルは画像ファイルと同じフォルダに作成されます。 2、縮小画像は、画像ファイルの有るフォルダに、「small」という名前のフォルダを作成して保存してください。 3、元の画像ファイルと縮小画像のファイル名は同じにして下さい。 4、画像を表示する順番は指定できません。(Windowsが取込んだ順番に表示される?) 5、以下のランタイムが無いと動作しません。(06/06/17追加) rtl60.bpl(670kB) vcl60.bpl(1.4MB) |
| PicList ver0.01 (注:Windowsの実行ファイルです) |
フォルダ内の画像を一覧表形式で表示するHTMLファイルを作成するプログラムです。 作成されたHTMLファイルの画像はブラウザの表示機能で縮小されるので、完全に表示されるまでに時間がかかります。 (06/07/25追加) |
||
| 04/01/01 | ![]() |
キャラクタLCDの制御(AVR編) | AVRマイコンを使ったキャラクタ液晶の制御プログラム |
| 03/12/07 |
My Home Page <contents> Collection Diary
|
マイ・ホームページの作成 | 数名の人からホームページの作成について相談を受けたので、全て無料のソフトを使用して ホームページを作成する手順をまとめてみました。 |
| 03/11/14 | ![]() |
PICNICの制御 | かの有名な秋月電子で販売されているPICネットワークインターフェースカード(PICNIC) |
| 01/11/25 | ![]() |
真空管アンプの作成 | ホームページを公開してから1年と4ヶ月 ようやく電子工作のページにネタを書くことができました。 |